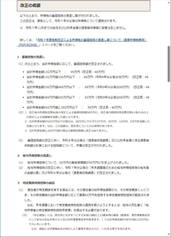
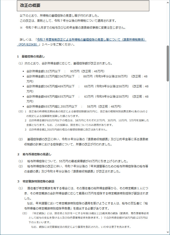
令和7年度税制改正による所得税基礎控除の見直し等 お金の話 2025年12月9日(火) 12:15 昨日、年金振込通知書が届きました。中を見てみると、なんと所得税がマイナス、つまり戻ってきます。年金年額は決まっているので、こんな調整はいつもは無いはずなのにと思って調べてみたら、今年3月の「年収の壁」問題での改正だったのですね。基礎控除額の引き上げにより、私のような年金生活者の税負担も多少は軽くなるようです。来年からの所得税も10月以前の4分の1以下になっていて助かります。
コメント